Устройство Anti-Потери
Робототехнические системы
Устройство автоматизированного учёта и выдачи деталей
Наша Команда
Михаил Ронжин
Александр Кульков
Программист
Инженер-моделист
Создатель проекта, отвечает за работу кода
Отвечает за 3D моделирование и электронику проекта
Проблематика
В современном производстве часто сталкиваются со следующими проблемами:
Отсутствует контроль выдачи компонентов, что приводит к их необоснованным потерям
Отсутствует система сортировки и маркировки компонентов, затрудняющая их поиск и выдачу исполнителям
Отсутствует общая ресурсная база компонентов, обеспечивающая управление оптимальным расходом компонентов при создании изделия
Актуальность
Актуальность проекта заключается в том, что устройство обеспечивает снижение потерь компонентов при производстве, и способствует снижению их стоимости.
Анализ аналогов
Цель

Создание макета устройства, обладающего системой количественного и видового контроля выдачи деталей (какие, сколько, кому?), сопряженной с системой управления ресурсной базой (учетом расходов) предприятия

Задачи
Для достижения поставленной цели необходимо
Проведение обзора аналогов
Выбор внешнего вида устройства
Разработка структурной схемы устройства
Разработка приложения и создание личных кабинетов сотрудников
Стейкхолдеры
Стейкхолдерами нашего проекта являются
Акционерное общество "Сибкабель".
Автономная некоммерческая организация
дополнительного образования "Детский Технопарк "Кванториум".
Этапы
I
II
III
IV
V
VI
Сравнение аналогов
Определение внешнего вида макета устройства
Написание программного кода устройства
Создание приложения и личного кабинета пользователя
Монтаж макета устройства
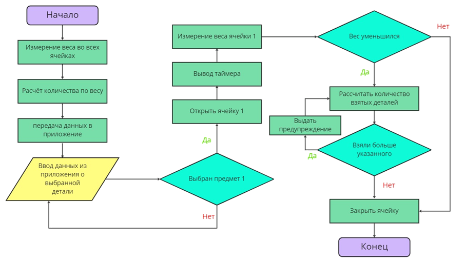
Разработка структурной схемы программного кода устройства
Экономика проекта (стоимость макета)
Результаты проекта
Готово:
1
2
Определен внешний вид макета
Разработана структурная схема программного кода устройства
В разработке:
1
2
Создание программного кода устройства
Создание приложения и личного кабинета пользователя
Фото проекта
Продвижение проекта
Дальнейшее развитие проекта будет создание прототипа устройства. Публикация информации в социальных сетях об итогах проекта, участие в проектных конкурсах и заинтересованность потенциальных заказчиков в реальном производстве.